
泛凋亡(PANoptosis)是程序性細胞死亡的特殊形式,是引起多種炎癥性疾病的關鍵機制。PANoptosome是泛凋亡的分子平臺,其組裝觸發了這些死亡信號的激活,成為有前途的治療靶點。盡管PANoptosome組裝的上游因子及泛凋亡機制尚未wan全揭示,但靶向泛凋亡為炎癥性疾病提供了有前景的治療策略,因此亟需識別有效的泛凋亡抑制劑。
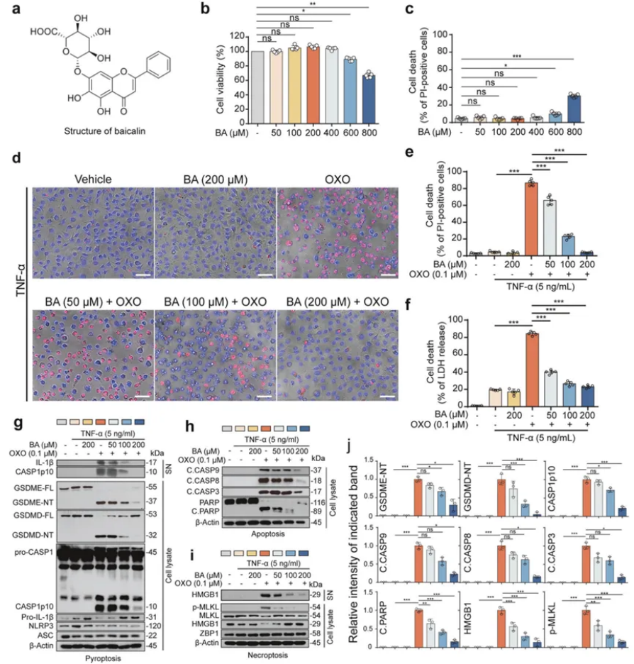
黃芩苷(Baicalin)是從黃芩提取的活性黃酮,長期用于清熱解毒的傳統藥物,且在新冠病毒治療中顯示出潛力。其藥理活性廣泛,包括抗腫瘤、抗菌、抗抑郁、抗炎、抗氧化及保肝等,通過多條信號通路發揮作用。黃芩苷能夠調節多種病理模型中的細胞凋亡,抑制GSDMD介導的細胞焦亡,并通過減少CASP3/GSDME信號和p-MLKL寡聚化來抑制壞死性凋亡。黃芩苷對凋亡、繼發性壞死、焦亡及壞死性凋亡有抑制效果,從而減輕炎癥反應。然而,黃芩苷是否能抑制泛凋亡仍不明確,而泛凋亡在細胞因子風暴相關疾病中至關重要。
本研究探討了黃芩苷對5Z-7-oxozeaenol(OXO,TAK1抑制劑)聯合LPS或TNF-α誘導的泛凋亡的影響。相關研究由暨南大學于2024年9月2日發表于Nature旗下的藥理學領域期刊Acta Pharmacologica Sinica(IF = 7.2)。


研究者旨在探討黃芩苷對巨噬細胞中泛凋亡細胞死亡的影響。巨噬細胞被選為模型細胞,因為它們在應對各種細胞死亡形式中扮演關鍵角色,包括凋亡、焦亡和壞死性凋亡。實驗通過聯合處理來誘導巨噬細胞的泛凋亡。具體實驗思路如下:
1. 準備細胞模型:原代巨噬細胞(BMDMs)或J774A.1細胞系在不同濃度的黃芩苷存在下,進行了5Z-7-oxozeaenol(OXO,TAK1 抑制劑)和TNF-α的處理。
2. 檢測細胞死亡:使用碘化丙啶PI染色法和乳酸脫氫酶LDH釋放分析評估細胞的裂解性死亡,通過對比不同濃度的黃芩苷效果,確定其對細胞活力的影響。在濃度低于400 µM的條件下,黃芩苷對細胞活力無顯著影響。
3. 劑量反應研究:選定50、100和200 µM的黃芩苷進行后續實驗,觀察其對OXO和TNF-α誘導的細胞死亡的抑制作用,結果表明黃芩苷在劑量依賴性地降低PI陽性細胞比例和LDH釋放。
4. 信號通路分析:通過Western blotting檢測泛凋亡信號通路的激活情況,分析焦亡、凋亡和壞死信號分子的表達。結果顯示黃芩苷能有效降低這些信號的激活,進一步證實了該化合物對泛凋亡的抑制作用。
5. LPS(大腸桿菌O111:B4、L4391)模型驗證:為增強實驗結果的可靠性,實驗還在OXO和LPS共處理的細胞模型中重復了上述步驟,確認黃芩苷對泛凋亡的抑制效果一致。
總之,結果支持黃芩苷通過抑制多個細胞死亡信號的通路,減輕了巨噬細胞中的泛凋亡現象。這為進一步探討黃芩苷在防治相關炎癥性疾病中的應用提供了理論基礎。

圖1 黃芩苷抑制骨髓源性巨噬細胞泛凋亡(圖源[1])
先前研究發現,黃芩苷能夠通過調節NLRP3磷酸化抑制NLRP3介導的細胞焦亡,因此,研究者希望進一步了解黃芩苷對泛凋亡的抑制機制。研究者接著探討黃芩苷對泛凋亡細胞死亡的抑制作用是否依賴于NLRP3或Caspase-1的表達。具體實驗思路如下:
1.實驗設計:
使用兩種類型的巨噬細胞:野生型(WT)BMDMs和基因敲除(Nlrp3-/-和Casp1-/-)BMDMs。
采用OXO和TNF-α組合處理這些細胞,以誘導泛凋亡的發生。使用PI染色法檢測細胞裂解性死亡,比較在不同細胞類型中,黃芩苷的抑制效果。
2. 結果分析:
無論是使用Nlrp3-/-細胞還是Casp1-/-細胞,OXO+TNF-α誘導的裂解性細胞死亡水平均相似,這表明泛凋亡的激活與NLRP3或CASP1的表達無關。
進一步結果顯示,黃芩苷在兩種細胞中均顯示出相似的抑制作用。
結論:上述結果表明OXO+TNF-α誘導的泛凋亡并不依賴于NLRP3或Caspase-1,因此,黃芩苷對泛凋亡的抑制作用可能是通過非NLRP3/CASP1相關的其他信號通路實現的。本實驗展示黃芩苷的抑制機制不依賴于NLRP3或Caspase-1,為后續探索其具體作用機制提供了方向。

圖2 黃芩苷抑制作用不依賴于NLRP3或CASP1(圖源[1])
PANoptosome組裝涉及ASC(細胞焦亡信號成分)、CASP8(細胞凋亡信號成分)、RIPK1、RIPK3、MLKL(壞死性凋亡信號成分)和ZBP1。研究目的是確認黃芩苷是否能影響PANoptosome的組裝。
研究者探討了黃芩苷對ZBP1相關PANoptosome組裝的影響。PANoptosome是突觸細胞死亡信號的關鍵分子平臺,通過整合細胞焦亡、凋亡和壞死性凋亡的信號來激活泛凋亡。具體實驗思路如下:
1.實驗方法:
未處理的細胞或處理TNF-α的細胞作為對照,免疫熒光顯微鏡觀察核心組分(MLKL、CASP8、ASC、RIPK3、RIPK1、ZBP1)在基線狀態下的分布情況。
使用OXO+TNF-α處理誘導泛凋亡,觀察這些蛋白在死亡細胞中的聚集行為,特別是ASC的斑點與其他信號通路成分的共定位。評估黃芩苷預處理對這些信號成分聚集和共定位的影響。
使用免疫共沉淀實驗驗證ASC、RIPK3、ZBP1和CASP8之間的相互作用。但在實施時,考慮到PANoptosome可能在Co-IP裂解緩沖液中不溶,轉而分別分析可溶和不可溶部分。
通過Western blot分析可溶性的ZBP1、RIPK1、RIPK3、MLKL、CASP8、NLRP3和ASC的水平。在OXO+TNF-α處理后,可溶組分中這些蛋白顯著降低,而不溶組分中則顯著增加。
2. 結果分析:
在OXO+TNF-α處理下,觀察到關鍵成分的聚集與共定位,尤其是ASC、ZBP1、RIPK3的共定位現象,表明PANoptosome的組裝。
黃芩苷預處理顯著抑制了這些蛋白的聚集和共定位,說明黃芩苷能有效阻斷PANoptosome的形成。黃芩苷預處理后,抵消了OXO+TNF-α誘導的這些信號成分從可溶相向不可溶相的募集,進一步驗證了PANoptosome的組裝受阻。
結合免疫熒光顯微鏡的觀察,結果得出黃芩苷確實有效阻斷了PANoptosome的組裝。
綜上,本實驗表明黃芩苷通過抑制PANoptosome的組裝,從而影響泛凋亡的激活。這為深入理解黃芩苷在調節細胞死亡信號中的作用提供了重要依據。

圖 3黃芩苷抑制PANoptosome 形成(圖源[1])
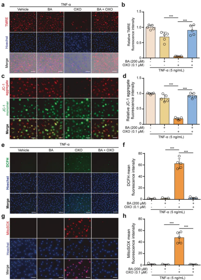
線粒體在調節多種細胞死亡機制中扮演重要角色,特別是在細胞凋亡和泛凋亡中,線粒體的功能和健康狀態對細胞命運有重大影響。本實驗旨在探討線粒體損傷與泛凋亡的關系,以及黃芩苷的保護作用。研究者探索了線粒體在誘導泛凋亡中的作用,并評估了黃芩苷在這一過程中所起的保護作用。具體實驗思路如下:
1.線粒體膜電位(MMP)的測定:
使用TMRE探針檢測線粒體膜電位。當細胞內MMP正常時,TMRE染料積累在線粒體,并發出紅色熒光;當MMP受損時,TMRE的熒光強度會降低。
使用JC-1染料檢測相同參數。在正常情況下,JC-1形成聚集體顯紅色,當MMP降低時,JC-1轉為單體并擴散至細胞質顯綠色。
2. ROS的檢測:
用DCFH-DA探針檢測細胞內總ROS水平,觀察到在OXO+TNF-α或OXO+LPS處理后,總ROS顯著上升,黃芩苷處理則有效抑制了這一上升。
使用MitoSOX探針檢測線粒體內ROS水平,實驗結果顯示OXO+TNF-α或OXO+LPS處理后mtROS顯著增加,而黃芩苷也能夠抑制mtROS的產生。
在細胞核中觀察到強烈的MitoSOX熒光,可能與線粒體受損導致的細胞膜透化有關。
3. 結果分析:

圖 4黃芩苷可減輕線粒體損傷(圖源[1])
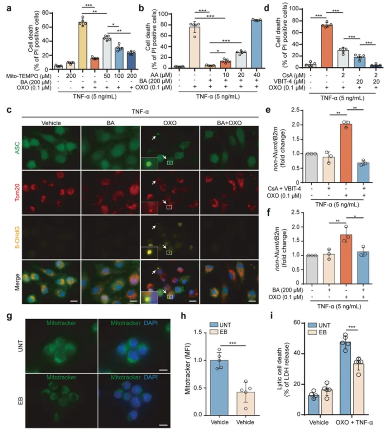
研究者旨在探討線粒體源性活性氧(mtROS)與泛凋亡之間的因果關系,并闡明黃芩苷如何通過影響mtROS的生成及氧化態mtDNA(Ox-mtDNA)的形成來抑制泛凋亡。具體實驗思路如下:
1. 確認因果關系:
mtROS的清除與促進:使用線粒體靶向清除劑mito-TEMPO來抑制mtROS,提高對OXO+TNF-α誘導的泛凋亡細胞死亡的抑制效果。同時,使用kang霉素A(AA)促進mtROS的生成,觀察其對黃芩苷抑制細胞死亡的影響。
通過PI染色定量細胞存活,結果表明mito-TEMPO通過劑量依賴減少泛凋亡,而AA則加重細胞死亡,從而確認mtROS在泛凋亡中的因果作用。
2. Ox-mtDNA的角色:
細胞內氧化態DNA的觀察:使用免疫熒光顯微鏡明確顯示OXO+TNF-α誘導后形成的氧化態mtDNA(使用8-OHdG抗體)與線粒體特定標記Tom20的共定位,表明Ox-mtDNA參與PANoptosome的組裝。
ASC speck的共定位:證明Ox-mtDNA與PANoptosome的組裝相關,且黃芩苷能夠抑制Ox-mtDNA的形成及PANoptosome的組裝。
3. mtDNA的釋放機制:
線粒體通透性轉換孔(mPTP)和電壓依賴性陰離子通道(VDAC)的作用:探討mtDNA通過mPTP和VDAC通道的釋放,使用環孢素A(CsA)和VBIT-4作為抑制劑,觀察其對OXO+TNF-α誘導的細胞死亡的影響,結果顯示顯著減弱細胞死亡。
mtDNA釋放的檢測:使用Triton X-100處理細胞,分離不溶性組分DNA并進行qPCR分析,結果顯示泛凋亡誘導后mtDNA顯著增加,CsA和VBIT-4的聯合處理可阻止這種增加。
4. 黃芩苷的作用機制:
mtDNA的阻斷:黃芩苷預處理有效減少不溶性組分中的mtDNA,指示其可能干擾mPTP和VDAC通道的開放。
VDAC寡聚體水平的Western blotting:顯示黃芩苷和VBIT-4均能降低由泛凋亡誘導劑引起的VDAC寡聚體的水平,進一步支持黃芩苷通過影響這些通道來抑制mtDNA釋放和泛凋亡。
綜上所述,該實驗通過證明mtROS與Ox-mtDNA在泛凋亡過程中的重要作用,闡明了黃芩苷作用的潛在機制,為黃芩苷抗泛凋亡的藥理作用提供了科學依據。這為理解線粒體功能喪失在細胞死亡調節中的角色以及藥物干預提供了理論基礎。

圖 5黃芩苷阻斷mtDNA的氧化和釋放抑制 PANoptosis(圖源[1])
本段實驗通過去除線粒體DNA(mtDNA)進一步驗證mtDNA在泛凋亡中的作用,具體思路如下:
1. mtDNA的去除:
使用溴化乙錠(EB):EB被用作線粒體靶向染料,能夠有效嵌入 mtDNA 中并在處理后去除線粒體DNA。通過這一處理,研究者希望評估缺失mtDNA對細胞狀態及其對泛凋亡的影響。
2. 線粒體質量的評估:
線粒體質量的檢測:實驗結果顯示,EB處理后,細胞內線粒體質量(ρ0)顯著降低,表明mtDNA的去除對線粒體的完整性產生了明顯影響(如圖4g,h所示)。
3. 細胞存活的測試:
PI染色分析細胞死亡:在OXO+TNF-α誘導下,觀察到EB處理的細胞中細胞死亡顯著抑制。與未處理細胞相比,缺失mtDNA的細胞展現出更好的生存率(如圖4i所示)。
4. 結果分析:
實驗結果表明,線粒體DNA的存在與OXO+TNF-α誘導泛凋亡之間存在關系。EB處理減弱了mtDNA的功能,從而導致細胞對誘導的死亡信號表現出更強的抵抗力。這些數據進一步支持了mtDNA在泛凋亡中的作用,尤其是Ox-mtDNA的氧化和釋放對于PANoptosome的組裝至關重要。通過保護線粒體免受損傷,黃芩苷能夠有效阻斷這一過程,從而抑制全腹臟下垂的發生。這一發現為理解細胞死亡機制中的mtDNA功能提供了重要的實驗依據。

圖6 黃芩苷阻斷泛凋亡誘導過程中Z-DNA形成(圖源[1])
進一步研究了黃芩苷在抑制泛凋亡過程中的具體機制,特別是針對Z-DNA的形成及其與ZBP1的相互作用。具體實驗思路如下:
1. Z-DNA的形成與mtDNA的關聯:
研究表明,mtDNA在基因組不穩定時可能轉化為Z-DNA。為了探討泛凋亡或Ox-mtDNA的釋放是否促使Z-DNA的形成,使用了抗Z-DNA/Z-RNA的抗體Z22進行免疫熒光檢測。
2. 共定位實驗:
免疫熒光顯微鏡觀察顯示,泛凋亡誘導時,ASC斑點與線粒體標記(Tom20)和Z22熒光點共定位,表明Z-DNA可能由mtDNA形成,并參與PANoptosome的組裝(如圖5a和圖S9所示)。
3. 確認Z-DNA的性質:
為了驗證Z22標記的是Z-DNA而非Z-RNA,進行了DNase I和RNase A的預處理實驗。結果表明,僅DNase I預處理能消除Z22的熒光斑點,確認了Z-DNA的形成(如圖5b所示)。
4. 抑制劑的作用:
結合使用CsA和VBIT-4,研究發現這一組合顯著抑制泛凋亡時Z-DNA的形成及其與ASC的共定位(如圖6a所示)。此外,mito-TEMPO也能有效抑制Z-DNA的形成,這與其對細胞死亡的保護效果一致(如圖6b所示)。
5. ZBP1的角色:
研究推測Z-DNA可能通過ZBP1激活泛凋亡信號通路。為驗證這一假設,使用siRNA對ZBP1進行敲低。Western blotting表明敲低效率約60%(如圖7a,b所示)。PI染色和LDH釋放實驗表明,敲低ZBP1顯著減弱了OXO+TNF-α誘導的細胞死亡(如圖7c,d所示)。進一步分析發現,ZBP1敲低的細胞泛凋亡信號顯著減弱(如圖7e,f所示),使用的另一條針對ZBP1的siRNA也獲得了類似結果(如圖S10a-f所示)。
結論:綜合這些實驗結果,Z-DNA的形成被確認是由mtDNA轉化的,并且其形成在誘導泛凋亡中起到了重要的觸發作用。黃芩苷能夠有效阻斷Z-DNA的形成,從而抑制ZBP1的激活及PANoptosome的組裝,進一步減輕細胞死亡。這一研究不僅闡明了黃芩苷的作用機制,也為理解mtDNA及其衍生物在細胞死亡中的角色提供了新的視角。

圖7 ZBP1下調可減弱OXO+TNF-α-誘導的泛凋亡(圖源[1])
這部分實驗的結果揭示了黃芩苷在HLH(臟器系統激活綜合征)小鼠模型中的抗炎作用和對泛凋亡的抑制。具體實驗思路如下:
1. HLH小鼠模型的建立:
使用poly(I:C)和LPS誘導的HLH小鼠模型被建立。該模型與泛凋亡密切相關,能夠模擬全身炎癥反應。
2. 組織損傷與炎癥評估:
組織化學分析顯示,HLH小鼠的肺和肝臟表現出明顯的損傷,包括肺泡塌陷、血管充血以及免疫細胞浸潤(如圖8a、8b所示)。
通過生化分析(檢測ALT和AST水平)證實了肝損傷的存在。所有這些損傷的參數在口服黃芩苷后得到顯著減輕(如圖8c、8d所示)。
3. 細胞因子測定:
在poly(I:C)/LPS處理的小鼠中,血清中的TNF-α和IFN-γ水平顯著上升,而黃芩苷處理則顯著降低了這些細胞因子的水平(如圖8e、8f所示)。黃芩苷單獨處理并未顯著影響這些組織或細胞因子的分泌。
4. 泛凋亡標志檢測:
Western blot分析顯示,poly(I:C)/LPS誘導的HLH小鼠中,肺和肝組織中的泛凋亡相關標志(如CASP1,GSDMD-NT,cleaved CASP3,GSDME-NT和p-MLKL)顯著增加(如圖8g、8h、8i、8j所示)。黃芩苷的給藥顯著降低了這些標志物的表達,表明黃芩苷可以抑制泛凋亡信號。
5. 巨噬細胞的分析:
研究發現,Kupffer細胞在HLH小鼠肝臟中的泛凋亡信號被激活,表現在ASC speck、裂解的CASP3和p-MLKL的聚集體形成。黃芩苷處理后,這些信號明顯減少(圖9a、9b所示)。這表明黃芩苷能有效抑制Kupffer細胞中的泛凋亡。
結論:本研究證實了黃芩苷作為抗炎劑的有效性,能夠通過抑制線粒體Z-DNA的形成以及PANoptosome的組裝,減輕HLH小鼠模型中的炎癥反應和多器官損傷。特別是,黃芩苷通過抑制肝臟和肺部的泛凋亡信號,顯著改善了小鼠的病理狀態。這些結果表明黃芩苷可能作為泛凋亡的潛在抑制劑,在泛凋亡相關疾病的治療中具有重要的應用前景。

圖8 黃芩苷減輕HLH小鼠模型的炎癥反應和器官損傷(圖源[1])
綜上所述,黃芩苷能夠抑制mtROS的生成以及Ox-mtDNA和Z-DNA的形成,減少細胞的泛凋亡。可能的機制包括抗氧化作用、對mPTP及VDAC渠道的抑制等。這些機制阻止mtDNA的氧化及其轉化為Z-DNA。
在HLH小鼠模型中,黃芩苷顯著緩解了臟器損傷和全身炎癥,同時抑制了肝臟和肺部的泛凋亡信號。免疫熒光顯微鏡的結果表明,Kupffer細胞中的泛凋亡標志激活得到了顯著抑制,驗證了黃芩苷的作用。
這項研究揭示了一種新的機制,即黃芩苷通過阻斷線粒體Z-DNA的形成和PANoptosome的組裝,以劑量依賴的方式抑制巨噬細胞中的泛凋亡細胞死亡。結果支持黃芩苷作為泛凋亡抑制劑在治療炎癥相關疾病中的潛力。
未來研究應該進一步探討黃芩苷的具體作用機制,特別是其對mPTP和VDAC通道的影響。更詳細地研究ZBP1在泛凋亡中的具體功能及其調節機制,并探討其他細胞類型(如血管內皮細胞和肝細胞)在泛凋亡中的作用。
參考文獻
[1] You, Yp., Yan, L., Ke, Hy. et al. Baicalin inhibits PANoptosis by blocking mitochondrial Z-DNA formation and ZBP1-PANoptosome assembly in macrophages. Acta Pharmacol Sin (2024). doi:10.1038/s41401-024-01376-8